无障碍浏览 进入关怀版 联系我们 网站地图
阳光检务
 当前位置:首页 > 要闻聚焦 > 最新公告
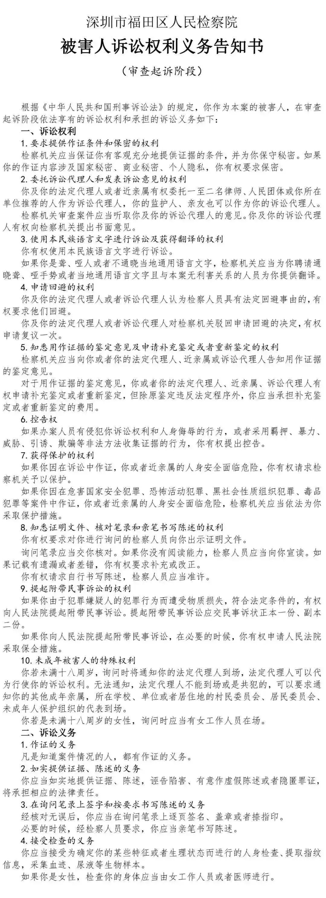
【公告】犯罪嫌疑人万义鹏涉嫌集资诈骗罪一案被害人权利义务告知书

发布日期:2024-03-01 来源:深圳市福田区人民检察院

字号:

图片

  

  近日,犯罪嫌疑人万义鹏涉嫌集资诈骗罪一案由深圳市公安局福田分局移送我院审查起诉。 

  本案被害人人数众多,根据《中华人民共和国刑事诉讼法》的有关规定,经本院联系,仍有部分被害人无法送达,现采取公告送达方式告知本案被害人有权委托诉讼代理人及在审查起诉阶段享有的权利(内容详见《深圳市福田区人民检察院被害人诉讼权利义务告知书》)。该权利义务告知书同时在深圳市福田区人民检察院“12309检察服务中心”公告栏公告。


图片


分享到:
【打印本页】 【关闭窗口】

主办单位:深圳市福田区人民检察院 地址:深圳市福田区福民路123号 服务热线:0755-12309

粤ICP备20011601号-3 网站标识码:4403040003 粤公网安备 44030402002541号

版权声明 | 网站地图 | 隐私声明 | 联系我们 党政机关

微博
微信
今日头条
抖音